DC电源插座作为电子设备中不可或缺的接口元件,承担着连接电源适配器与设备、实现可靠供电的关键任务。其性能直接影响设备的安全性与稳定性。本文将深入解析DC电源插座的技术细节与应用要点。
编辑搜图
请点击输入图片描述(最多18字)
一、核心功能与电路控制
DC插座在电路中扮演双重角色:
物理连接: 提供适配器插头接入的机械接口。
电路控制: 多数DC插座集成开关功能,插入插头时自动断开设备电池供电,切换至外部电源;拔出时恢复电池供电。典型电路控制原理如下:
插座内部含一组常闭触点(NC)。
插头插入时,物理结构推动触点断开内部电池通路。
同时建立外部电源至设备主板的连接。
拔出时,触点复位,重新接通电池。
编辑搜图
请点击输入图片描述(最多18字)
二、关键性能参数详解
1. 电气性能
额定电压: 常见规格为12V、24V,需根据设备输入电压选择。
额定电流: 典型值0.5A、1A、2A、5A等,选型需预留20%余量。
接触电阻: ≤30mΩ(优质磷青铜材质可达≤20mΩ)。
绝缘电阻: ≥100MΩ(500VDC测试)。
耐电压: ≥500VAC(1分钟,引脚间及引脚-外壳)。
2. 机械性能
操作力(插入/拔出力):
插入力:通常3~20N(依尺寸增大而增加)
拔出力:5~40N,需保证插接稳固且不过紧
寿命次数: 标准品≥5,000次插拔;高可靠性型号可达10,000次以上(如音频设备、医疗仪器专用)。
插拔力矩: 需保持平稳,避免插头晃动导致接触不良。
3. 环境耐受性
温度范围:
工作温度:-25℃ 至 +85℃(工业级可达-40℃ ~ +105℃)
存储温度:-40℃ 至 +105℃
耐湿性: 85% RH(40℃ / 96小时)后绝缘电阻达标。
耐盐雾: ≥48小时(沿海或工业环境关键指标)。
三、材料与工艺决定可靠性
接触端子:
磷青铜(主流选择): 弹性佳、导电好,表面镀镍(防腐蚀)→镀金(小电流高频接触)或镀锡(大电流低成本)。
黄铜: 成本低,弹性/耐磨性较差,用于低端产品。
绝缘体:
耐高温工程塑料: PBT、尼龙66(UL94 V-0阻燃等级)。
高温注塑成型: 确保尺寸精度与强度。
外壳/套筒:
不锈钢/镀镍铜合金: 耐磨、抗插拔磨损。
铜壳镀铬: 兼顾成本与美观。
焊接工艺:
引脚采用高温锡铅焊料或无铅焊料(符合RoHS)。
波峰焊/回流焊兼容性需提前验证。
编辑搜图
请点击输入图片描述(最多18字)
四、额定参数选型对照表
编辑搜图
请点击输入图片描述(最多18字)
五、主流应用领域
消费电子: 笔记本、路由器、音箱、相机充电器。
工业设备: PLC控制器、传感器、HMI面板、工控机。
医疗仪器: 便携监护仪、输液泵、诊断设备(需高可靠性)。
物联网设备: 智能家居终端、数据采集模块。
安防系统: 摄像头、门禁控制器。
通信设备: 交换机、光模块、5G小基站。
六、安装方式与设计要点
PCB板直插式(主流):
引脚插入PCB孔,波峰焊/回流焊固定。
需注意焊盘尺寸与孔径设计匹配。
面板嵌入式安装:
外壳带固定螺母或卡爪,锁附于设备面板。
需预留面板开孔尺寸(精确到±0.1mm)。
线缆焊接式:
导线直接焊接触点,用于维修或特殊定制。
设计关键:
插座后方预留足够插拔空间(长度≥插头1.5倍)。
PCB布局避开高频/发热元件。
接地引脚设计(防静电干扰)。
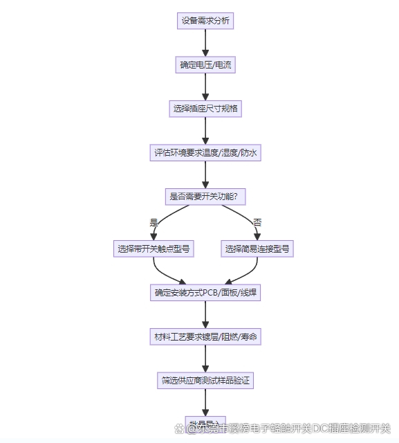
七、选型决策流程图
编辑搜图
编辑
请点击输入图片描述(最多18字)
八、未来趋势
小型化: 5G/IoT设备推动更小尺寸(如Φ2.0mm)。
大电流化: 快充需求催生10A+高电流插座。
防水设计: IP67/USB-C化充电口对DC插座提出更高密封要求。
智能化集成: 结合Type-C PD协议芯片,实现功率自适应。